8x8x
8x8x
主页
8x8x新闻
8x8x公告
媒体报道
8x8x概况
8x8x简介
现任领导
机构设置
绘画系
视觉传达设计系
环境设计系
工艺美术系
漆艺学院
科研机构
教学科研
师资队伍
教授
副教授
讲师
助教
师生风采
校友风采
党建思政
招生就业
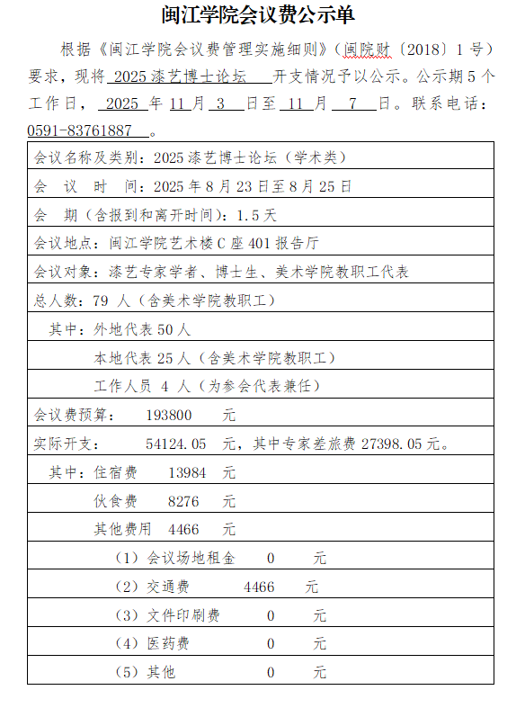
2025漆艺博士论坛开支情况(预算、公示单)
发布者:张万辉
发布时间:2025-11-03
浏览次数:
38
8x8x
2025年11月3日